
一个明显的趋势是:2025年,银行收到的大罚单变多了,折射出银行业在高质量发展转型期面临的合规短板与风险痛点。
据企业预警通统计,2025年,央行、金融监管局、外管局等共针对银行机构及从业人员开出454张百万元以上的大额罚单,较上年增加58张,其中大额罚单罚没金额较上年上升幅度较大,增幅接近100%。这一趋势,需要银行业机构予以重视。
值得关注的是,从2025年银行违规领域看,主要集中在信贷业务、反洗钱业务、内控制度等。相较上年,反洗钱业务违规罚单数量增量最为突出,达894张,增幅达185.09%。
为了帮助各位从业者从中找到更多启示,轻金融根据企业预警通数据,对罚没金额500万元以上的罚单进行分类解读,以期供行业参考,为2026年及未来发展规避风险。
需要说明的是,这些罚单与数据不是“负面清单”,而是“改进指南”,唯有提升合规能力、正视问题、精准补短板,才能在监管常态化的背景下实现稳健发展。
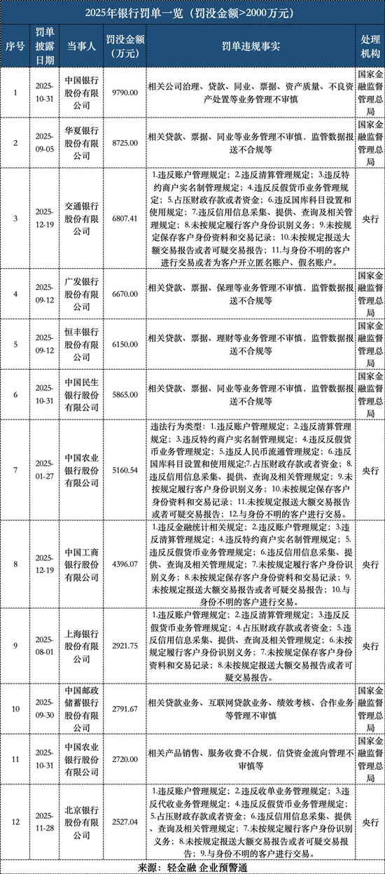
首先,来看2025年披露的罚没金额超过2000万元的罚单,共12个。
这一金额区间的罚单,最常见的是传统业务(贷款、票据)的合规管理漏洞及监管数据报送问题,反映出在基础业务风控和监管配合上的不足;其他高频违规,还包括了账户管理+反洗钱类违规等,说明银行在客户身份识别、交易监测等环节存在缺陷。
其次,是2025年披露的罚没金额在1000万元~2000万元之间的罚单,共19个。
这一区间的罚单有一个显著的特点,即股份行受罚数量最多,反映其业务创新与合规管理的矛盾。具体看,违规风险以合规操作类违规(账户、反洗钱)和业务管理类违规(互联网贷款、代销)为主,跨境业务外汇违规次之。
最后,是2025年披露的罚没金额在500万元~1000万元之间的罚单,共21个。
这一区间的罚单,主要集中在城商行、股份行、农商行。从违规类型看,反洗钱与客户身份识别是“重灾区”,信贷“三查” 失职是传统顽疾,此外单家机构多领域交叉违规也较普遍。
海量资讯、精准解读,尽在新浪财经APP
责任编辑:曹睿潼
金鼎配资提示:文章来自网络,不代表本站观点。